Тег: pmsm
Підключення мотор колеса до STM32
Керування велосипедним мотор колесом з трьома датчиками Холла у режимі PMSM. Оновлений приклад для STM32.
Це доопрацьований приклад для керування безколекторними моторами з трьома датчиками Холла. Раніше я робив статтю з прикладом для PMSM з трьома датчиками Холла. Але цей приклад відрізняється від попереднього наявністю режиму навчання мікроконтролера. Фактично контролер сам визначає як встановлені датчики Холла. Оновлений приклад також не використовує блочну комутацію під час старту мотора.
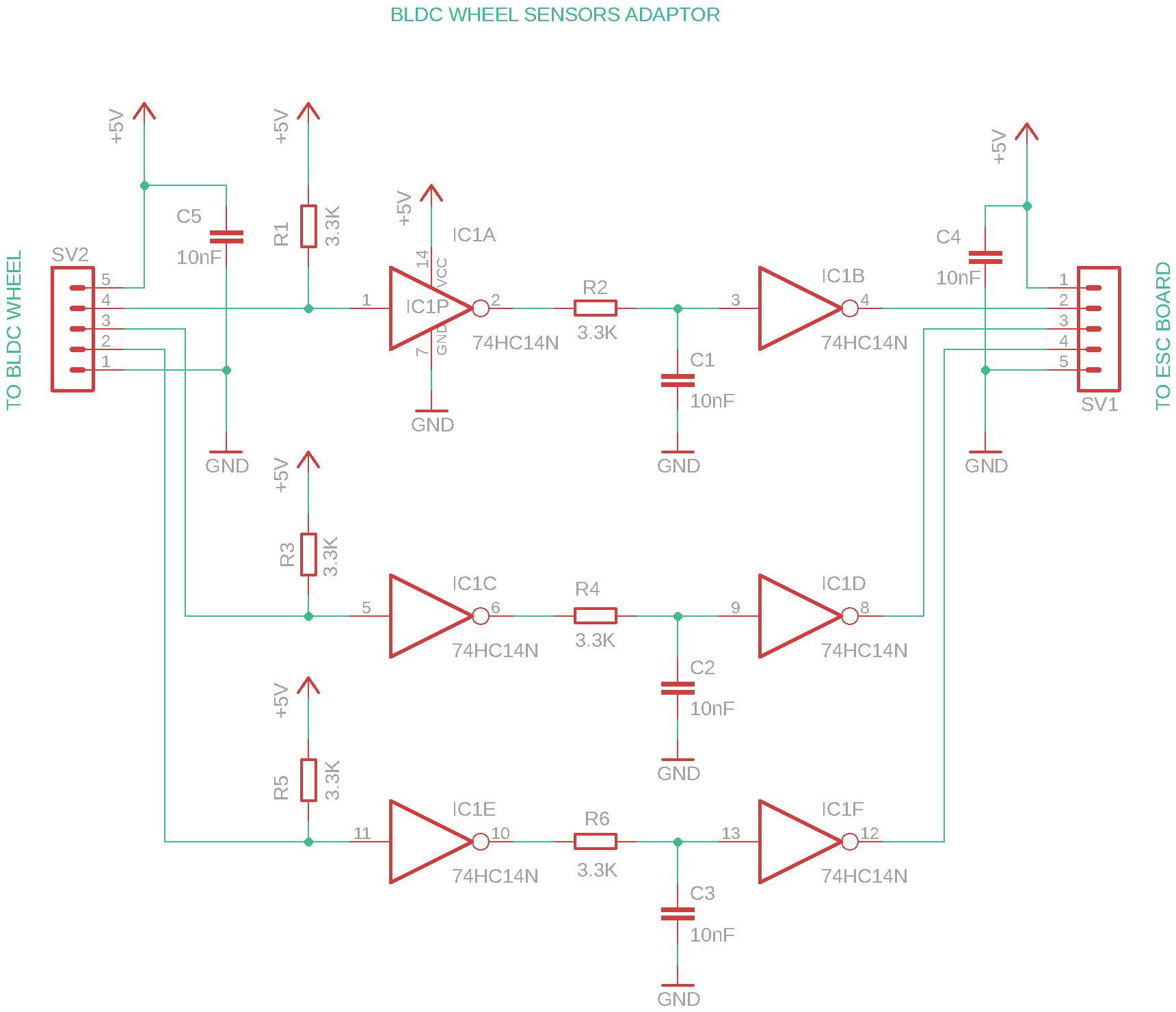
Для підключення мотор колеса до моєї плати довелось використовувати схему фільтра яка ліквідує шуми датчиків Холла. Такі "шуми" датчиків Холла виникають у тих моторів у яких датчики встановлені безпосередньо на статорі.
Скачати приклад керування PMSM для STM32
Схема фільтра для датчиків Холла велосипедного мотор колеса:
Детальніше у відео:
PMSM з одним датчиком Холла. Приклад для STM32
Приклад керування безколекторним двигуном з одним датчиком Холла у режимі PMSM.
Раніше я робив статтю з прикладом для PMSM з трьома датчиками Холла. Збуджувати обмотки статора синусоїдальним струмом можна і коли у двигуна лише один датчик Холла. Такі двигуни не використовують у електротранспорті. Двигун з одним датчиком складно запустити під значним навантаженням. Тому безколекторні двигуни з одним датчиком Холла використовують у пристроях де під час старту немає навантаження на валу двигуна. Наприклад, у вентиляторних системах, помпах, тощо. Цей приклад зроблений для мікроконтролера STM32 і моєї тестової плати для роботи з безколекторними моторами.
Скачати приклад керування PMSM з одним датчиком Холла для STM32
Детальніше у відео:
Схема керування безколекторним двигуном BLDC, PMSM на STM32
- Напруга живлення плати 12V
- Напруга живлення двигуна 12v ... 72V
- Максимальний струм 30 A
Безколекторні мотори "на пальцях"
Схема керування безколекторним двигуном BLDC, PMSM на STM32
- Напруга живлення плати 12V
- Напруга живлення двигуна 12v ... 72V
- Максимальний струм 30 A
STM32 - PMSM Control
Керування PMSM за допомогою STM32
Викладений нижче матеріал ґрунтується на документації AVR447 від фірми Atmel. Приклад керування PMSM двигуном з трьома датчиками Холла для мікроконтролера STM32 базується на інформації, викладеної в цій документації. Існує деяка плутанина в термінології пов`язаної з безколекторними двигунами. Саме поняття "безколекторний двигун" охоплює кілька груп двигунів, в тому числі й безколекторні двигуни з постійними магнітами. Далі маються на увазі безколекторні двигуни з постійними магнітами. У більшості літературних джерел двигуни з постійними магнітами розділені на дві категорії за формою зворотного ЕРС (електрорушійна сила). Зворотна ЕРС може мати вигляд трапеції або синусоїди. Хоча термінологія в літературі іноді суперечлива, в більшості випадків вважається, що безколекторні двигуни постійного струму (BLDC) мають зворотну ЕРС у формі трапеції, а синхронні двигуни з постійними магнітами (PMSM) мають синусоїдальну зворотну ЕРС. І BLDC і PMSM можуть збуджуватися синусоїдальними струмами.
Tags
bme280 bmp280 gps mpu-6050 options stm32 ssd1331 ssd1306 eb-500 3d-printer soldering tim mpu-9250 dma watchdog piezo exti web raspberry-pi docker ngnix solar bluetooth foc html css brushless flask dc-dc capture gpio avr rs-232 mpx4115a atmega mongodb st-link barometer pwm nvic git java-script programmator dht11 hih-4000 pmsm encoder max1674 smd sensors rtc adc lcd motor timer meteo examples i2c usb flash sms rfid python esp8266 servo books bldc remap eeprom bkp battery ethernet uart usart displays led websocket nodemcu wifi
Архіви








