Тег: bldc - сторінка 3
‹ 1 2
PMSM з одним датчиком Холла. Приклад для STM32
Приклад керування безколекторним двигуном з одним датчиком Холла у режимі PMSM.
Раніше я робив статтю з прикладом для PMSM з трьома датчиками Холла. Збуджувати обмотки статора синусоїдальним струмом можна і коли у двигуна лише один датчик Холла. Такі двигуни не використовують у електротранспорті. Двигун з одним датчиком складно запустити під значним навантаженням. Тому безколекторні двигуни з одним датчиком Холла використовують у пристроях де під час старту немає навантаження на валу двигуна. Наприклад, у вентиляторних системах, помпах, тощо. Цей приклад зроблений для мікроконтролера STM32 і моєї тестової плати для роботи з безколекторними моторами.
Скачати приклад керування PMSM з одним датчиком Холла для STM32
Детальніше у відео:
Вимірювання струмів в трифазних безколекторних моторах
Вимірювання трифазних струмів в безколекторних моторах на прикладі велосипедного мотор колеса. Результати використання бюджетних датчиків струму на ефекті Холла ACS712.
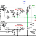
Схема керування безколекторним двигуном BLDC, PMSM на STM32
- Напруга живлення плати 12V
- Напруга живлення двигуна 12v ... 72V
- Максимальний струм 30 A
Безколекторні мотори "на пальцях"
Схема керування безколекторним двигуном BLDC, PMSM на STM32
- Напруга живлення плати 12V
- Напруга живлення двигуна 12v ... 72V
- Максимальний струм 30 A
STM32 - PMSM Control
Керування PMSM за допомогою STM32
Викладений нижче матеріал ґрунтується на документації AVR447 від фірми Atmel. Приклад керування PMSM двигуном з трьома датчиками Холла для мікроконтролера STM32 базується на інформації, викладеної в цій документації. Існує деяка плутанина в термінології пов`язаної з безколекторними двигунами. Саме поняття "безколекторний двигун" охоплює кілька груп двигунів, в тому числі й безколекторні двигуни з постійними магнітами. Далі маються на увазі безколекторні двигуни з постійними магнітами. У більшості літературних джерел двигуни з постійними магнітами розділені на дві категорії за формою зворотного ЕРС (електрорушійна сила). Зворотна ЕРС може мати вигляд трапеції або синусоїди. Хоча термінологія в літературі іноді суперечлива, в більшості випадків вважається, що безколекторні двигуни постійного струму (BLDC) мають зворотну ЕРС у формі трапеції, а синхронні двигуни з постійними магнітами (PMSM) мають синусоїдальну зворотну ЕРС. І BLDC і PMSM можуть збуджуватися синусоїдальними струмами.
STM32 - BLDC Motor Control
Керування безколекторним двигуном постійного струму (BLDC) за допомогою STM32
У якості прикладу розглянемо керування трьохфазним безколекторним двигуном (BLDC Motor) з датчиками Холла. Про алгоритм керування безколекторним двигуном з датчиками Холла я раніше писав у статті Управление бесколлекторным двигателем с датчиками Холла (Sensored brushless motors). У цій статті ми розглянемо лише питання програмування мікроконтролера. Мається на увазі що ви знайомі з алгоритмом керування BLDC з датчиками Холла та розумієтесь на структурі регулятора, а силова частина обрана відповідно до потужності Вашого двигуна. Тому у статті не буде наведена принципова схема, розглядатиметься лише структурна схема з описом призначення виводів мікроконтролера.Безколекторні двигуни. Приклади на C
Ці приклади можна розглядати тільки як демонстрацію алгоритмів керування безколекторними двигунами. Для доведення їх до кінцевої технічної реалізації потрібно, як мінімум, додати схеми захисту. Ці приклади розраховані на керування двигунами з напругою живлення від 12 до 24 Вольт. При вищій напрузі живлення доведеться вносити зміни у схеми. У схемах передбачена можливість подачі PWM сигналу (за допомогою перемичок) на верхні та/або нижні ключі. Для керування бездатчиковими двигунами це може відіграти важливу роль.
Sensored BLDC
| Приклад керування безколекторним двигуном з датчиками Холла
Приклад, написаний на GCC 3.4.6 для мікроконтролера Atmega168 Містить: схему, приклад коду на С. |
![]() |
|
Безколекторні двигуни. Література.
Окрім статей про безколекторні двигуни можу порекомендувати наступну літературу
(нажаль, російською або українською я майже нічого не знайшов):
Design and Prototyping Methods for Brushless Motors and Motor Control
Shane W. Colton
Новий розділ
Для статей про безколекторні двигуни створено окремий розділ Brushless Motors
Силова частина регулятора BLDC двигунів
Проектування силової частини зазвичай починають з вибору ключів. Найбільш підходящі для цього є польові MOSFET транзистори. Вибір силових транзисторів робиться на підставі даних про максимальний можливий струм та напругу живлячої мережі двигуна.
Вибір силових транзисторів
Транзистори повинні витримувати робочій струм з деяким запасом. Тому вибирають польові транзистори с робочим струмом в 1.2-2 рази більшим, аніж максимальний струм двигуна. В характеристиках польових транзисторів може бути вказано декілька значень струму для різних режимів. Інколи вказують струм, котрий може витримувати кристал Id (Silicon Limited) (він більший) та струм, обмежений можливостями корпусу транзистора Id(Package Limited) (він менший). Наприклад:
Мотор полігонного (полігонального) дзеркала
Потрапив мені до рук двигун з копіювального апарата. Спочатку я хотів приладнати до нього свого регулятора, але спочатку вирішив розібратися чи існує можливість запустити його з рідним контролером. Трохи покопирсавшись в Інтернеті я знайшов щось подібне і врешті-решт добився нормальної роботи.
‹ 1 2
Tags
bme280 bmp280 gps mpu-6050 options stm32 ssd1331 ssd1306 eb-500 3d-printer soldering tim mpu-9250 dma watchdog piezo exti web raspberry-pi docker ngnix solar bluetooth foc html css brushless flask dc-dc capture gpio avr rs-232 mpx4115a atmega mongodb st-link barometer pwm nvic git java-script programmator dht11 hih-4000 pmsm encoder max1674 smd sensors rtc adc lcd motor timer meteo examples i2c usb flash sms rfid python esp8266 servo books bldc remap eeprom bkp battery ethernet uart usart displays led websocket nodemcu wifi
Архіви







