Тег: atmega
Датчики Холла 120/60 градусів
- Ще це означає?
- У чому різниця встановлення датчиків?
- Як запустити двигун з датчиками 60 градусів регулятором який вміє лише 120?
Може здатися очевидним, що 120 і 60 - це кут під яким встановлюються датчики Холла, та це насправді не так. У першому і другому випадку датчики встановлені відносно один до одного з кутом 120 градусів. Звісно, мова йде про електричні градуси.
Вимірювання моменту мотора
Відео про Метод вимірювання моменту мотора. Пристрій для вимірювання моменту мотора і побудови графіків потужності, оборотів, КПД. Використання тензодатчика для побудови електронного пристрою для вимірювання моменту.
Розрахунок потужності BLDC двигуна
Відео про те, як оцінити потужність саморобного BLDC двигуна.
Розрахунок потужності BLDC двигуна (приблизний):
https://blog.avislab.com/uploads/motor/
BLDC двигун своїми руками
Відео про те, як я від "нічого робити" ізваяв BLDC двигун. Цей безколекторний двигун був зроблений зі статора автомобільного генератора.
Двигун не має ніякої технічної цінності і робився для розваги.
Безколекторні двигуни. Приклади на C
Ці приклади можна розглядати тільки як демонстрацію алгоритмів керування безколекторними двигунами. Для доведення їх до кінцевої технічної реалізації потрібно, як мінімум, додати схеми захисту. Ці приклади розраховані на керування двигунами з напругою живлення від 12 до 24 Вольт. При вищій напрузі живлення доведеться вносити зміни у схеми. У схемах передбачена можливість подачі PWM сигналу (за допомогою перемичок) на верхні та/або нижні ключі. Для керування бездатчиковими двигунами це може відіграти важливу роль.
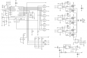
Sensored BLDC
| Приклад керування безколекторним двигуном з датчиками Холла
Приклад, написаний на GCC 3.4.6 для мікроконтролера Atmega168 Містить: схему, приклад коду на С. |
![]() |
|
BMP280 — датчик атмосферного тиску від BOSCH
nRF24L01+ ATMEGA + Raspberry Pi
nRF24L01+ - радіо модуль, що працює на частоті 2.4ГГц. Дозволяє передавати інформацію у обох напрямках та об’єднувати декілька пристроїв.
Основні технічні характеристики nRF24L01+
- Робоча частота - 2.4ГГц. Можливість вибору одного з 126 каналів (при швидкості 2Mbps використовуються два канали)
- Можливість працювати на одному каналі з 6 пристроями
- Швидкість передачі даних - 250kbps, 1Mbps, 2Mbps
- Декілька режимів вихідної потужності (впливає на робочу дистанцію)
- Дистанція - до 100 метрів на відкритому просторі, до 30 метрів у приміщені. На практиці впевнено "пробиває" 2 залізобетонних стіни на швидкості 1Mbps
- Живлення - від 1.9 до 3.6B. Максимальний струм - 13.5мА, 26мкА у режимі standby, мінімальний - 900нА у режимі power down
- Інтерфейс взаємодії з мікроконтролером - SPI
- Входи витримують 5В, але живлення модуля не більше 3.6В
- Максимальна довжина пакету даних - 32 байти
- Ціна модуля - $1-$2
I2C Slave. Приклад для AVR мікроконтролера Atmega
I2C Шина (TWI)
I2C - послідовна шина даних для зв`язку інтегральних схем, що використовує дві двонаправлені лінії зв`язку (SDA і SCL). Використовується для з`єднання низькошвидкісних периферійних компонентів. Назва є абревіатурою слів Inter-Integrated Circuit. TWI (Two Wire Interface) або TWSI (Two Wire Serial Interface) по суті та ж сама шина I2C, але використовує іншу назву з ліцензійних причин. I2C використовує дві двонаправлені лінії, підтягнуті до напруги живлення і керовані через відкритий колектор або відкритий стік - послідовна лінія даних (SDA, англ. Serial DAta) і послідовна лінія тактування (SCL, англ. Serial CLock). Стандартні напруги живлення +5 В або +3,3 В.
RFID Reader + ATMEGA + Raspberry Pi
У мене в розпорядженні з’явилися три різних RFID рідера:
- настільний з інтерфейсом USB (125 КГц). Підтримує EM4001, EM4100, EM4200, TK4100;
- ZNR-A26ID - для монтажу на стіну з інтерфейсом WG26 (125 КГц) ;
- RFID-RC522 - окрема плата на базі мікросхеми MFRC522 з інтерфейсом SPI (13,56 МГц);
Стрелочные приборы
Сегодня мы поговорим об архаичных, но все еще не вышедших со строя вещах - о стрелках. Точнее - о стрелочных приборах. Казалось бы, в наше время - время современных технологий такой устаревший способ отображения информации, как стрелочные приборы, уходит в прошлое. Но, как ни странно, иногда заменить стрелочного "динозавра" просто нечем. Если во время управления, каким либо транспортом или механизмом необходимо обеспечить быстрое считывание информации - стрелочный прибор незаменим. Для считывания цифровой информации человеческому мозгу требуется значительно больше времени, а иногда чрезмерное отвлечение от основного процесса управления может привести к потери контроля над ситуацией. Поэтому, на приборных досках автомобилей (и не только) "стрелка" будет жить долго, хотя постепенно и вытесняется графическими дисплеями, имитирующими стрелку. Если у Вас возникла необходимость отображать информацию графическим способом, а не цифровым, Вы можете столкнуться с некоторыми проблемами. Современные графические дисплеи могут "слепнуть" на ярком солнечном свете. Линейки светодиодов не решают проблему по той же причине. Остается старая добрая "стрелка". Как же можно реализовать механическую стрелку?
DHT11 - цифровой датчик температуры и влажности
Не так давно, наткнулся на цифровой датчик влажности и температуры DHT11 (описание DHT11.pdf, DHT11_a.pdf). Когда то купил, да так и никуда и не пристроил. Решил проверить работу этого датчика. Подключил его к тестовой плате, подключил символьный дисплей. Передача данных выполняется по единственному проводу. Датчик имеет 4 вывода, но задействовано только 3. Схема подключения датчика:
BMP180 - датчик атмосферного давления. Пдключаем к ATMEGA.
Bosch Sensortec недавно выпустили новый цифровой датчик давления BMP180, который встраивают в некоторые модели смартфонов. Ранее я писал о работе с цифровым датчиком давления BMP085 этой же фирмы. BMP180 - это дальнейшее развитие BMP085. BMP180 стал меньше по размерам, потребляет еще меньше электроэнергии. Убран "лишний" вывод. И, как заверяет разработчик, BMP180 стал точнее и отличается более высокой стабильностью. Так ли это на самом деле - проверим на практике. Для этого я изготовил тестовую плату и подключил ее к тому же микроконтроллеру, что и в статье о BMP085.
Tags
bme280 bmp280 gps mpu-6050 options stm32 ssd1331 ssd1306 eb-500 3d-printer soldering tim mpu-9250 dma watchdog piezo exti web raspberry-pi docker ngnix solar bluetooth foc html css brushless flask dc-dc capture gpio avr rs-232 mpx4115a atmega mongodb st-link barometer pwm nvic git java-script programmator dht11 hih-4000 pmsm encoder max1674 smd sensors rtc adc lcd motor timer meteo examples i2c usb flash sms rfid python esp8266 servo books bldc remap eeprom bkp battery ethernet uart usart displays led websocket nodemcu wifi
Архіви









