Схема керування безколекторним двигуном BLDC, PMSM на STM32
- Напруга живлення плати 12V
- Напруга живлення двигуна 12v ... 72V
- Максимальний струм 30 A
Схема
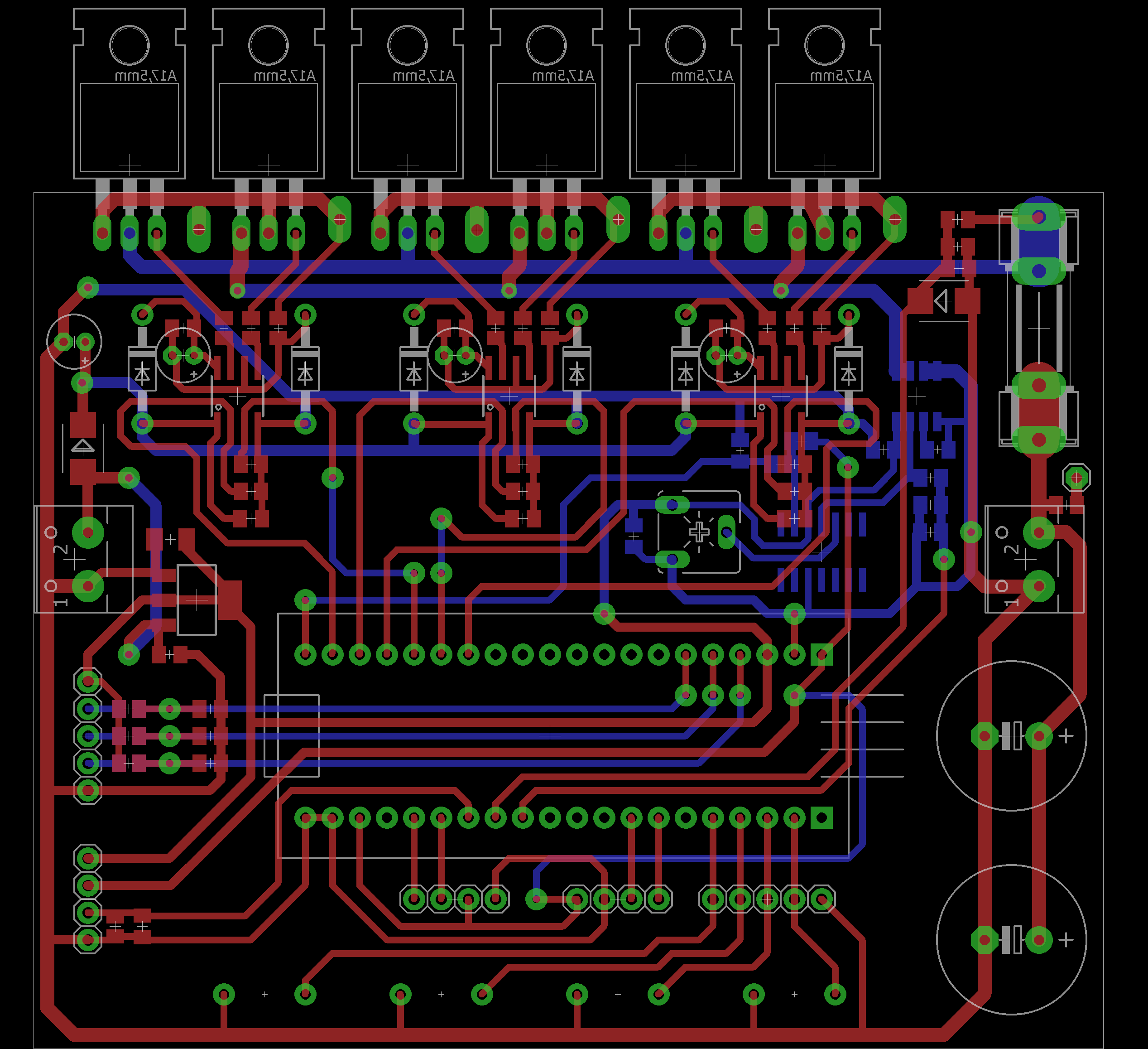
Плата
Завантажити схему і плату ESC для Brushless двигунів у форматі Eagle
BLDC&PMSM.zipЗавантажити приклади курування Brushless двигунами за допомогою мікроконтроллера STM32
Фото
Це перший варіант тестової плати, вона має декілька моментів, які мені не подобаються, але вона цілком робоча. Нижче наведені посилання на матеріали стосовно будови Brushless двигунів та принципів керування BLDC та PMSM.Відео про цю плату керування безколекторними двигунами на базі мікроконтролера STM32
Статті
Відео
STM32 - BLDC Motor ControlКерування безколекторним двигуном постійного струму (BLDC) за допомогою STM32:
STM32 - PMSM Control
Керування PMSM за допомогою STM32:
Дивись також:
Статті по безколекторним двигунам:
- Бесколлекторный мотор постоянного тока. Что это такое?
- Устройство бесколлекторного мотора
- Управление бесколлекторным мотором с датчиками Холла (Sensored brushless motors)
- Управление бесколлекторными моторами без бездатчиков (Sensorless BLDC)
- Запуск бесколлекторного мотора без бездатчиков (Sensorless BLDC)
- Определение положения ротора бесколлекторного мотора в остановленном состоянии
- Регулятор бесколлекторного мотора. Структура (ESC)
- Схема регулятора бесколлекторного мотора (Схема ESC)
- Силова частина регулятора BLDC двигунів
- Література по безколекторним двигунам.
- Безколекторні двигуни. Приклади програм для мікроконтролера
- Схема регулятора BLDC на STM32
- STM32. Приклад. Керування безколекторним двигуном (BLDC)
- STM32. Приклад. Керування PMSM. Приклади програм
- Видео о бесколлекторных моторах. BLDC, PMSM, векторное управление (російською)
Дивись також:
- 1. STM32. Програмування STM32F103. Тестова плата. Прошивка через UART та через ST-Link
- 2. STM32. Програмування. IDE для STM32
- 3. STM32. Програмування STM32F103. GPIO
- 4. STM32. Програмування STM32F103. Тактування
- 5. STM32. Програмування STM32F103. USART
- 6. STM32. Програмування STM32F103. NVIC
- 7. STM32. Програмування STM32F103. ADC
- 8. STM32. Програмування STM32F103. DMA
- 9. STM32. Програмування STM32F103. TIMER
- 10. STM32. Програмування STM32F103. TIMER. Захоплення сигналу
- 11. STM32. Програмування STM32F103. TIMER. Encoder
- 12. STM32. Програмування STM32F103. TIMER. PWM
- 13. STM32. Програмування STM32F103. EXTI
- 14. STM32. Програмування STM32F103. RTC
- 15. STM32. Програмування STM32F103. BKP
- 16. STM32. Програмування STM32F103. Flash
- 17. STM32. Програмування STM32F103. Watchdog
- 18. STM32. Програмування STM32F103. Remap
- 19. STM32. Програмування STM32F103. I2C Master
- 20. STM32. Програмування STM32F103. I2C Slave
- 21. STM32. Програмування STM32F103. USB
- 22. STM32. Програмування STM32F103. PWR
- 23. STM32. Програмування STM32F103. Option bytes
- 24. STM32. Програмування STM32F103. Bootloader
- STM32. Скачати приклади
- System Workbench for STM32 Інсталяція на Ubuntu
- Keil uVision5 – IDE для STM32
- IAR Workbench – IDE для STM32
- Керування безколекторним двигуном постійного струму (BLDC) за допомогою STM32
- Керування PMSM за допомогою STM32
Бажаю успіхів.
При каких минимальных оборотах схема работает устойчиво? Какой момент на валу при этом?
Схема сделана для управления моторами с датчиками Холла. Это как бы намекает, что схема устойчиво работает даже при нулевых оборотах. Момент при этом зависит от способностей мотора и поданного на него напряжения.
Вопрос по схеме, в вехнем и нижнем плече стоят N-канальные транзисторы?
Да, N-канальные. Управляются соответствующими драйверами для N-канальных транзисторов. При желании можно использовать P и N-канальные, но тогда схему управления ключами придется переделать.
Привет Виталий а подскажи на два мотора контроллер как лучше сделать?
Для этого нужен другой микроконтроллер у которого два таймера как TIM1 у STM32F103. И, соответственно, два комплекта силовых ключей с драйверами. Или взять два отдельных контроллера для моторов и управлять ими с помощью микроконтроллера, который осуществляет общее управление. Тут, как говориться, нужно смотреть какая задача и как проще/дешевле.
Can you please let me know , which IDE you have used for the code you have shared ? i have downloaded it and cant able to compile it , can you please help me with Project package
I used CooCox (www.coocox.org). But a few years ago this product died.
Вітаю у Вас у схемі на ключі стоять згідно з Вашим файлом smd 0805 на затвори мосфетів там по ідеї струми великі - витримують?
Так. Витримують, навіть не гріються. Враховуючи те, що максимально можливий струм лише 0.6А і протікає він лише під час відкриття / закриття ключа (це імпульс довжиною менший за 100 наносекунд), підсумкова потужність, що розсіюється на резисторах виходить зовсім не великою.
Яку максимальну кількість транзисторів можна повішати паралельно на 1 драйвер?
Залежить від максимально допустимого вихідного струму драйвера, ємності затворів транзисторів і часу відкриття/закриття транзисторів. На драйвер IR2101 більше одного транзистора я б не вішав.
вiтаю ! е питання про цей код https://github.com/avislab/STM32F103/tree/master/Example_BLDC_Sensorless/src чи вiн працездатний ? дякую
Доброго дня. Цей код умовно робочий. Він занадто примхливий і може працювати, але не з усіма моторами. Не буде нормально працювати з високошвидкісними моторами. З моторами у яких дуже низький KV (менш ніж 300) ймовірно запрацює. На жаль, не існує чогось універсального для всіх Snsorless BLDC. Дуже складно знайти код який відразу запрацював би з будь-яким бездатчиковим BLDC мотором. Кожен ESC робиться для досить вузького спектра моторів зі схожими характеристиками.
Кто будет собирать: диоды быстрые хотя-бы us1 обязательно конденсаторы бутстрепа будут в районе 470 нан - обязательно затворные резисторы 3-10 ом феты IRFB3607 минимум
Николай, дивно, що ви не згадали про слабкі драйвери IR2101! В них вихідний струм не великий. При малих затворних резисторах і великих емностях затворів транзисторів можуть погоріти.
Tags
barometer flash exti esp8266 bmp280 uart meteo bluetooth motor programmator remap examples sms i2c 3d-printer avr lcd piezo pwm nvic rs-232 mpu-9250 encoder mongodb timer mpu-6050 watchdog usart max1674 brushless python solar ethernet eb-500 mpx4115a atmega sensors git dht11 rfid displays css flask eeprom raspberry-pi wifi rtc books led ssd1306 options capture soldering bldc html websocket nodemcu tim docker bkp dma web java-script smd hih-4000 adc gpio ssd1331 bme280 st-link ngnix foc battery pmsm usb servo dc-dc stm32 gps
Архіви







