Як збільшити гучність п`єзо пищалки
У електроніці повсюди використовують звукові п’єзоелектричні динаміки або буззери п’єзоелектричні (piezo buzzer). У народі - пищалки або п’єзо пищалки. Вони можуть бути різних розмірів, але ідея у них однакова: використання зворотнього п’єзоефекту для генерації звуку. Такі п’єзо пищалки можуть бути з вмонтованим генератором. Досить подати на них напругу і вони будуть монотонно пищати. Але більшість з них - без генератору. Про них і піде мова. Основна проблема при використанні таких пищалок - це підвищення їх гучності. Ви повинні розуміти, що мова йде про генерацію звуку дискретним виходом у цифрових схемах, а не про підвищення потужності аналогового звукового сигналу.
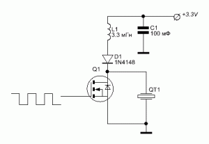
Якщо підключити таку п’єзо пищалку до мікроконтролера, як показано на схемі, - гучність буде слабкою.
Насправді, щоб добитися нормальної гучності п’єзо пищалкам треба забезпечити три основні умови:
- оптимальна напруга, яка подається на п’єзо пищалки (близько 20 В);
- частота повинна бути близькою до резонансної. Для багатьох - в діапазоні 2500..3500 Гц;
- правильно підібраний резонансний об’єм.
Схема підвищення напруги
Існують різні схеми підвищення напруги, яка подається на п’єзо пищалку. Я перебрав декілька з них і зупинився на тій, з якою добився найкращих результатів:Ця схема видає однополярні імпульси, але вона досить проста і компактна. Найбільша деталь за розміром і ціною - це дросель. Працює схема наступним чином: коли відкривається транзистор, через дросель починає текти струм. Струм на дроселі не може вирости стрибком, на індуктивностях струм наростає поступово. Коли транзистор закривається, струм зменшується, а на виводі дроселя стрибком збільшується напруга. Рівень цієї напруги залежить від номіналу дроселя, вхідної напруги живлення, та інших параметрів схеми. В цій схемі задіяні такі елементи:
- п’єзо пищалка - діаметром 27 мм;
- дросель - RCH855NP-332K 3.3 мГн;
- транзистор - польовий IRLML2402. Можна використовувати і інші транзистори, що витримують напругу 20 В і струм 100 мА;
- діод - будь-який;
- конденсатор - будь-який, бажано танталовий або електролітичний, увімкнутий в паралель з керамічним, загальною ємністю від 100 мФ.
Треба попіклуватися про те, щоб транзистор не відкривався сам по собі. Тому не вмикайте цю схему, коли затвор транзистора "висить у повітрі".
Частота
Для того, щоб добитися найгучнішого звуку, частота сигналу повинна співпадати з резонансною частотою пищалки. Вона зазвичай вказується у документації і для більшості п’єзо пищалок лежить у межах 2500..3500 Гц. При бажанні можна підібрати її експериментально. Якщо в приладі частота звуку повинна змінюватися в залежності від вимірюваних параметрів, частота звуку майже ніколи не попаде в резонансну. В таких випадках треба намагатися, щоб діапазон звукових частот був якомога ближче до резонансної частоти.Резонансний об’єм
Правильний вибір акустичного об’єму - це найважливіша річ, про яку чогось майже ніколи не пишуть. Що це таке і навіщо він потрібен? Всі ви коли-небудь бачили гітару. Я маю на увазі акустичну гітару. У неї теж є коробка, яка підсилює звук. Якщо її прибрати і залишити лише гриф зі струнами звук буде в рази тихішим. Аналогічний об’єм потребує і наша пищалка. Зазвичай, пищалку монтують у корпус прибору, тому елементи корпусу і будуть формувати потрібний об’єм. Я реалізував його за допомогою кільця, яке вклеюється всередині корпусу. На фото кільця надруковані на 3D принтері. Ви можете виготовити його з будь-якого міцного матеріалу - пластику, деревини, тощо. Звук виходить через отвір у корпусі. Розміри кільця і отвору:Діаметр кільця - приблизно 28мм Висота кільця - 2.6мм Діаметр вихідного отвору - 5мм.
Зверніть увагу, якою стороною вклеєна пищалка. Для того, щоб вивести дроти у кільці зроблений спеціальний паз. Простіше було б вклеювати пищалку щоб обидва дроти виходили зверху. Так раніше і робив. Але виявилося, що при такому положенні звук значно гучніший.
Успіхів.
P.S. Розміри внутрішніх об`ємів різних пищалок:
| Розмір, мм | Висота, мм | Вихідний отвір, мм | |
![]() | 25 | 2,5 | 5 |
![]() | 32 | 2,5 | 4 |
![]() | 11,5 | 3 | 2 |
![]() | 15x15 | 1 | 2шт. 2x1 |
Не хочу бути "граммар-наці", але "пищавка", то занадто :-) По словнику Грінченка пищавка - це сопілка, а штука що свистить буде ймовірніше "пищало". Але в даному випадку думаю просто пищалка доречніше, українською буде читатитсь через "и", а російською через "і". І щодо кільця - є якесь співвідношення між діаметром пьезоелементу і товшиною кільця?
Мені взагалі це слово не подобається ні пищалка ні пищавка ні пискавка чи пискалка. Це технічно не вірний термін. Але я розумію, якщо це назвати правильно, мало хто зрозуміє про що взагалі йдеться :). Тому я дослухався вашої поради і виправив на "пищалку". Щодо розміру кільця, я не знайшов жодних рекомендацій, і діяв методом простого підбору. Щодо пропорцій нічого сказати не можу. АЛЕ, в мене є декілька різних пищалок у фабричних корпусах. Зараз знайду і виміряю їх…
Доповнив статтю розмірами внутрішніх об’ємів різних пищалок.
Вот нахрена говорить по русски в видео а сайт писать на украинской мове ?
Вверху есть ссылка на русскую версию: https://blog.avislab.com/piezo-buzzer_ru/
Хочу знайти схему тонального ряду із тихішої пищалки "пілі-лім". Допоможіть, із інформацією на є-меіл, будь ласка.
Tags
bme280 bmp280 gps mpu-6050 options stm32 ssd1331 ssd1306 eb-500 3d-printer soldering tim mpu-9250 dma watchdog piezo exti web raspberry-pi docker ngnix solar bluetooth foc html css brushless flask dc-dc capture gpio avr rs-232 mpx4115a atmega mongodb st-link barometer pwm nvic git java-script programmator dht11 hih-4000 pmsm encoder max1674 smd sensors rtc adc lcd motor timer meteo examples i2c usb flash sms rfid python esp8266 servo books bldc remap eeprom bkp battery ethernet uart usart displays led websocket nodemcu wifi
Архіви















