Електроніка, схеми, плати, статті - сторінка 23
« ‹ 21 22
Управление бесколлекторным двигателем с датчиками Холла (Sensored brushless motors)
Мы уже ознакомились с устройством бесколлекторного двигателя и теперь разберемся, как ним управлять.
Бесколлекторные двигатели постоянного тока. Устройство бесколлекторного двигателя.
Общее устройство (Inrunner, Outrunner)
Бесколлекторный двигатель постоянного тока состоит из ротора с постоянными магнитами и статора с обмотками. Различают два типа двигателей: Inrunner, у которых магниты ротора находятся внутри статора с обмотками, и Outrunner, у которых магниты расположены снаружи и вращаются вокруг неподвижного статора с обмотками.
Бесколлекторные двигатели постоянного тока. Что это такое?
Этой статьёй я начинаю цикл публикаций о бесколлекторных двигателях постоянного тока. Доступным языком опишу общие сведения, устройство, алгоритмы управления бесколлекторным двигателем. Будут рассмотрены разные типы двигателей, приведены примеры подбора параметров регуляторов. Опишу устройство и алгоритм работы регулятора, методику выбора силовых ключей и основных параметров регулятора. Логическим завершением публикаций будет схема регулятора.
Бесколлекторные двигатели получили широкое распространение благодаря развитию электроники и, в том числе, благодаря появлению недорогих силовых транзисторных ключей. Также немаловажную роль сыграло появление мощных неодимовых магнитов.
Однако не стоит считать бесколлекторный двигатель новинкой. Идея бесколлекторного двигателя появилась на заре электричества. Но, в силу неготовности технологий, ждала своего времени до 1962 года, когда появился первый коммерческий бесколлекторный двигатель постоянного тока. Т.е. уже более полувека существуют различные серийные реализации этого типа электропривода!
GPS EB-500 + ATMEGA. Схема. Пример для WinAVR (GCC).
Некоторое время назад я публиковал статью GPS модуль EB-500 и ATMega и GPS. Расчет дистанции между двумя точками по GPS координатам. Расчет курса на точку. Теперь представляю пример схемы на базе контроллера ATMEGA64 проект для WinAVR (GCC). В проекте используется доработанная библиотека для EB-500 115200. Поскольку большинство модулей EB-500 теперь работают на скорости 115200, пришлось немного модифицировать разбор сообщений модуля.
Лужение печатных плат в домашних условиях. Жидкое олово.
Жидкое олово - раствор для химического лужения печатных плат. Раствор предназначен для покрытия печатных плат и медных деталей оловом. Давно слышал о растворе "жидкое олово". Утомился лудить платы по старинке, решил попробовать.
Как пользоваться этим раствором? Стоит ли его покупать? Как долго он храниться?
USB-Барометр, USB-Altimeter
Электронный барометр выполнен в формате USB устройства. Позволяет получить показания барометра, термометра, альтиметра (высотометра), вариометра (скороподъемность). Показания выводятся 10 раз в секунду.

Шаг измеряемых величин
- Давление - 1 паскаль;
- Температура - 0,1 oC;
- Высота - 0,1 м;
- Скороподъемность - 0,1 м/с
- Скороподъемность, усредненная за 1 сек. - 0,1 м/с
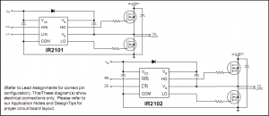
IR2101 рабочая схема включения драйвера MOSFET ключей
Драйвер MOSFET ключей IR2101 имеет свойство иногда выходить со строя, по попросту говоря, гореть. Типовая схема включения, предложенная в документации IR2101, не обеспечила надежной работы этой микросхемы. По крайней мере в моем случае.
Типовая схема включения IR2101
Эмпирическим путем, уничтожив несколько микросхем, схема была доведена до рабочего состояния.
Схема вариометра альтиметра барометрического

-Альтиметр -700…9000 м, шаг 1 м -Вариометр -20 м/с … +20 м/с, шаг 0,1 м/с -Таймер времени полета (мах. 12 ч) -Термометр -20…+60 oС -Запоминает параметры крайнего полета (продолжительность полета, max/min высота, max/min скороподъемность) -Более 200 часов работы от двух алкалайновых батарей ААА
Скачать схему, плату, прошивку
Электронный журнал «Радиоежегодник» — Выпуск 20. Design Ideas
Тема: Design Ideas Обзор периодической печати и интернет-ресурсов. В выпуске 70 статей (180 схем) из 16 изданий.
Выпуск: Январь, 2013 Формат: DJVU Размер: 23.4 МБ
Электронный журнал «Радиоежегодник» — Выпуск 19. Автоэлектроника
Тема: Автоэлектроника Обзор периодической печати и интернет-ресурсов. В выпуске 70 статей (180 схем) из 16 изданий.
Выпуск: Декабрь, 2012 Формат: DJVU Размер: 23.5 МБ
Электронный журнал «Радиоежегодник» — Выпуск 18. Источники питания
Тема: Источники питания Обзор периодической печати первого полугодия 2012 г. В выпуске 147 статей (307 схем) из 15 изданий.
Выпуск: Ноябрь, 2012 Формат: DJVU Размер: 22,2 Мб
AVRDUDE Windows
AVRDUDE (http://www.nongnu.org/avrdude/) - мощная программа для прошивки микроконтроллеров Atmel серии AVR. Разработчик Brian S. Dean. Программа поддерживает множество программаторов. AVRDUDE кросплатформенная. Многих, особенно начинающих, пугает тот факт, что программа консольная, и использовать ее нужно с командной строки. И напрасно, ничего сложного в этом нет.
Большинство "оконного" ПО, которое я опробовал, было убогим. Кажущаяся простота графического интерфейса не позволяла в полной мере работать с микроконтроллером. Кроме того, для каждого программатора (железяки), требовалась своя программа-программатор. Часто случалось, что ПО программатора не поддерживает нужный мне микроконтроллер. Все это породило массу неудобств. Эти проблемы ушли после перехода на AVRDUDE. AVRDUDE поддерживает огромное количество программаторов, работающих по параллельному порту (LPT), последовательному порту, USB-программаторы. Теперь у меня один AVRDUDE на все 3 вида используемых программаторов (см. Программаторы микроконтроллеров AVR).
« ‹ 21 22
Tags
bme280 bmp280 gps mpu-6050 options stm32 ssd1331 ssd1306 eb-500 3d-printer soldering tim mpu-9250 dma watchdog piezo exti web raspberry-pi docker ngnix solar bluetooth foc html css brushless flask dc-dc capture gpio avr rs-232 mpx4115a atmega mongodb st-link barometer pwm nvic git java-script programmator dht11 hih-4000 pmsm encoder max1674 smd sensors rtc adc lcd motor timer meteo examples i2c usb flash sms rfid python esp8266 servo books bldc remap eeprom bkp battery ethernet uart usart displays led websocket nodemcu wifi
Архіви

