Понижающий DC-DC преобразователь на 5V (3.3V) на базе MC34063


16.09.2011

Мне потребовалось из более высокого напряжения получить 5В (а впоследствии 3.3В). При этом требовалось обеспечить экономичность, поскольку источником питания был аккумулятор и его заряд не бесконечный. Возможности организовать теплоотвод так же не будет, схема будет герметизирована. Линейные стабилизаторы напряжения, такие как LM7805 и им подобные, здесь не помогут. Нужен импульсный преобразователь (DC-DC Converter), т.е. понижающий Step-Down преобразователь напряжения. Преимущества импульсного преобразователя очевидны - высокая эффективность, не требует теплоотвода (по крайней мере, если и греются, то не так сильно как линейные преобразователи).

Существует масса специализированных микросхем, например LM2574, LM2594, LM267х, LT1073, L4971, ST1S03, AS1333, ST1S03, ST1S06, ST1S09, ST1S10, ST1S12 (ST1Sxx - очень достойная серия). Они существуют в разных корпусах для разных выходных напряжений и токов. Стоимость таких микросхем около 3 евро, однако мне требуется надежное и не дорогое решение. Микросхема MC34063 - это то, что нам сейчас надо. MC34063 очень распространена, купить можно без проблем. Стоимость всего от 0,2 евро! Работает с напряжением от 3 до 40 вольт, Максимальный ток 1.5А, частота преобразования 100KHz. Кстати, на ее базе можно собрать и повышающий преобразователь (см. так же "Повышающий DC-DC преобразователь на MAX1674" ), но сейчас мы займемся понижающим.

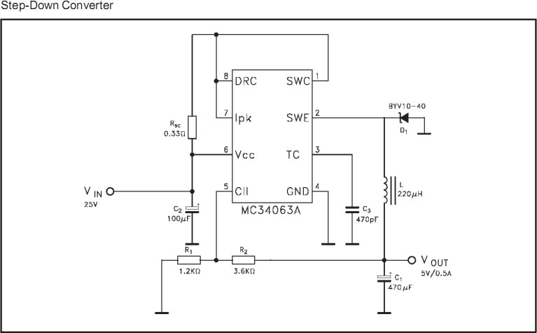
Схема взята из документации. У меня не было ограничивающего резистора 0,33 Ом (Rsc), я его убрал на свой страх и риск. Диод Шотки поставил тот который был. Номиналы входного и выходного конденсаторов также отличаются. Для первого тестового варианта сойдет, но лучше на этом не экономить. Получилась вот такая платка:

На фото импульсный понижающий преобразователь с выходным напряжением 3.3 В. Номиналы резисторов R1=5,1КОм , R2=10КОм. Согласно документации MC34063 максимальный коммутируем ток 1.5А. Мне не приходилось нагружать более 0,2А, поэтому "практический потолок" сообщить не могу. Но при такой нагрузке при входном напряжении 12В все элементы схемы остаются холодными.

Здесь можно воспользоваться формой для расчета параметров схемы: http://www.nomad.ee/micros/mc34063a/index.shtml

Успехов!

Смотри так же:

Схеми і прошивки
Коментарі:
Сергей говорить:
05.12.2011 18:29
не подскажеш на MC34063 первая нога где,а тона самой микросхеме нет обозначений?

Андрей говорить:
25.12.2011 15:18
На всех ИМС типа SOIC есть скос у корпуса, если смотреть с торца. Если теперь стороной на которой скос повернуть корпус к сбе, то первая нога будет слева снизу.

Valera говорить:
23.02.2012 19:41
Что будет если выходное напряжение 3,3V, а входное упадёт до (например до 2,9V) тогда выходное будет 2,9V или нет?

dewolt говорить:
29.02.2012 09:32
2,9 минус падение напряжения схемы

admin говорить:
29.02.2012 12:03
Разумеется, напряжение упадет. Это понижающий DC-DC преобразователь, повышать он не сможет. Этот преобразователь специально разработан для получения более низкого напряжения. Если входное напряжение ниже требуемого выходного, используйте другой тип преобразователя. Возможно эта ссылка будет полезной: http://www.avislab.com/blog/max1674/

picmaster говорить:
18.04.2012 21:33
Вот там прикольное исполнение в СМД с разведенной платой в layout 6.0 sda.dp.ua/index.php/component/content/article/14-razrab/26-34063.html

dallasdp говорить:
06.07.2012 18:03
Чип MC34063 может выполнять функцию стабилизатора напряжения:
- понижающего;
- повышающего;
- понижающе-повышающего;
- инвертирующего.
Все зависит от схемы включения.

Источник даташиты различных производителей Texas Instruments, On Semiconductor, Motorola и др.

В APPLICATION NOTE AN920/D "Theory and Applications of the MC34063 and A78S40 Switching Regulator Control Circuits" приведены схемы, расчеты ....

warrock говорить:
27.03.2013 09:58
Разводка платы абсолютно некорректная: нужно минимизировать сильноточные цепи: от плюса входного конденсатора до SWC, от SWE до дросселя и диода шоттки, от дросселя до выходного конденсатора. Конденсаторы должны быть ближе к дросселю и чипу, а не к выходным проводам. Проводник от R2 к конденсатору должен идти отдельным проводом,  а не быть ответвлением провода ищущего от дросселя к конденсатору(провод в данном случае это доп паразитный резистор/дроссель - пульсации на нем будут мешать МС нормально регулировать).

warrock говорить:
27.03.2013 10:00
Резистор, который выкинули - ограничивает ток транзистора, в один прекрасный момент он просто сдохнет и всё - вход соединит с выходом с последующим выгоранием потребителя.

admin говорить:
27.03.2013 10:14
Вы абсолютно правы. Я в статье об этом писал:
«У меня не было ограничивающего резистора 0,33 Ом (Rsc), я его убрал на свой страх и риск......Для первого тестового варианта сойдет, но лучше на этом не экономить.»

admin говорить:
27.03.2013 10:24
Спасибо за критику. Думаю, читатель будет Вам благодарен если Вы найдете возможность предложить свой вариант печатной платы.

Дмитрий говорить:
10.02.2021 08:20
Печатный монтаж конечно вырвиглазный....Почему 1-я ножка микросхемы в воздухе висит?
Конденсатор 22-35 как будто вообще не припаян, а просто положили на плату для красоты....

Дмитрий говорить:
10.02.2021 08:21
Какой КПД получился?

andre говорить:
10.02.2021 17:23
Молодец! Нашел! Этой статье больше 9 лет! Я и не вспомню, что там с КПД.
А кто сказал, что первая ножа в воздухе висит :)? Если поднапрячь фантазию, и заглянуть в схему, то можно и догадаться...

Додати коментар
Code
* - обов'язкові поля

Архіви