MAX1674 - DC/DC преобразователь. Высасываем батарейку до конца.
Для питания носимых приборов чаще всего применяются обычные батарейки. Удобные, популярные, везде можно купить. Чтобы максимально эффективно использовать батарейки, попросту говоря, высосать их до дна, применяют специальные DC/DC преобразователи. Как правило, это специализированные микросхемы. Я попробовал несколько из них и остановился на MAX1674EUA+. В первую очередь из-за высокого КПД 94%, миниатюрные габариты, и минимум дополнительных элементов. Микросхема выдает на выходе 3.3 или 5В. Питается напряжением от 0.7 до 6В. Проверено на одной пальчиковой батарейке 1.5 вольта, работает исключительно.
От слов к делу. Документация, так сказать, первоисточник здесь.
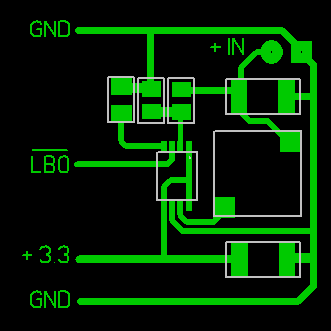
Проверенная временем схема для получения 3.3В:
В ней все оставляем без изменения, но обращаем внимание на R1 и R2. С помощью этих резисторов можно подобрать уровень напряжения, при котором будет срабатывать выход LBO. Т.е. сигнал о разряде батарей. Надеюсь, понятно, что LBO в единице, и падает в 0 при разряде батареи. Если R2 не впаивать, будет срабатывать при напряжении батарей 1.2 В - самый раз для двух батареек по 1.5 В.
Резистор рассчитывается по следующей формуле: R2 = R1/(VLBI/Vref - 1)
Где: VLBI –напряжение батареи, при котором должен сработать сигнал разряда батареи R1 – сопротивление резистора R1 = 470 кОм Vref = 1.25 В
Ни в коем случае не применяйте электролитические конденсаторы. Производитель, рекомендует использовать в качестве c1 и c2 танталовые конденсаторы. Я использую TECAP 47/10V. В качестве дросселя использую CDRH6D28NP-220NC производства Sumida. На плате рекомендуется располагать элементы как можно ближе друг к другу.
Пример печатной платы проверенный временем:
Вживую выглядит так:
Скачать схему и печатную плату для MAX1674 можно здесь.
P.S. До этого использовал MAX756. Но эта микросхема дороже и КПД у нее ниже, всего 87%.
См. также: NCP1400A — Step-UP стабилизатор напряжения
Следовательно, входное напряжение может быть (и 1,2V и 2,7V и 4V), а выходное будет 3,3V? Спасибо за ответ...
Именно так. Более того, подключив вывод FB к движку подстроечника, крайние выводы которого соединяются с выходом и землей, можно получить любое выходное напряжение в диапазоне 3...5 В.
сигнал разряда батареи???? зачем нужен этот отвод
"сигнал разряда батареи" - это логический выход, который сигнализирует о низком заряде (напряжении) батареи. Если Вам нужно отслеживать момент, когда пора заменит батарею, этот выход можно, скажем, подключить к микроконтроллеру и периодически опрашивать ее. Или повесить на нее светодиод.
спасибо)
спасибо
Добрый день.А извините не подкажете кроме того что вы используете дросель как можно сделать самому как можно минимум меньше размером.допустим на ферритовом стержне диаметром около 2мм.какой диаметр провода и сколько витков нужно наматать.спасибо с/у юра.если можете напишите на почту [email protected]
Увы, самостоятельным изготовлением дросселей не занимаюсь. Сейчас в продаже имеется достаточно широкий выбор, поэтому мне проще купить и гарантировано получить ожидаемый результат.
Добрый день. Подскажите пожалуйста, способен ли данный преобразователь выдавать на выходе 5В/1А при питании от одной банки Li-Ion аккумулятора? В даташите описано что данная микросхема имеет максимальный ток преобразования 1А, но так ли это на практике?
Добрый день. На практике я максимально нагружал на 200-300 миллиампер. При такой нагрузке получаем максимальный КПД. Кстати от одной литиевой батареи. 1 ампер MAX1674 потянет, но это будет на пределе ее возможностей.
Спасибо за ответ. На днях попробую собрать и поэксперементировать с различными токами нагрузки. О результатах отпишусь. Еще на примете микросхема DC/DC преобразователь LT1308B. Но она менее доступна в свободной продаже.
Собрал данный преобразователь по представленной схеме, за исключением введения индикации разряда батареи (подключив красный светодиод к выводу LBO через ограничивающий резистор сопротивлением 1К на плюсовую шину) и включении на выход преобразователя двух Р-канальных транзисторов AO3401 (первый транзистор инвертирует сигнал с вывода LBO и управляет вторым транзистором, который в свою очередь размыкает цепь нагрузки). Схему запитал от трех параллельно соединёных Li-Ion аккумуляторов типа 18650, ёмкостью 2000 mAh (Samsung ICR18650-20F). Получившаяся конструкция используетя для заряда смартфона Samsung Galaxy Note, ёмкость комплектного аккумулятора которого составляет 2500 mAh. Ток потребления преобразователя от входных аккумуляторов составляет 1,04А(ограничивается встроенной схемой контроля тока), при этом во время заряда Note напряжение на выходе просядает с 5,04В до 4,8В, а ток заряда смартфона составляет 0,75А. Таким образом КПД полученного преобразователя в среднем около 85%. Одного заряда трех банок 18650 хавтает на одну полну зарядку смартфона и еще одну подзарядку до 70-80%. В дополнение к этому преобразователю, для заряда самих банок 18650, использовал классическую схему контроллера заряда Li-Ion на MAX1501. Получившееся устройство размещено в компактном пластиковом корпусе с микровыключателем и светодиодными индикаторами. Если интересна получившаяся конструкция, пишите мыло, скину фотографии, схему модернизации данного преобразователя и печатные платы.
Shurup можно мне файли и схеми? мыло:yatas(ГАВ)ukr.net ГАВ заменить на@
Меня заинтересовала Ваша разработка.Если можно , то сбросьте мне на мыло схемку и печатку.Спасибо!
Можно и мне пожалуйста на мыло скинуть.kai244(собакевич).ru Заранее большое спасибо!
А какой надо резистор (примерно) подключить к FB, чтобы на выходе было 5В
Для 5В FB подключаем к земле.
Напишите пожалуйста свое мыло.
Напишите пожалуйста своё мыло.
По вопросам получившейся конструкции пишите на мыло shurup1(собака)bk.ru, могу приложить осциллограмы в контрольных точках...
Очень заинтересовала усовершенствованная схема.Можно схему и печатку,заранее благодарен. мыло - diod74(собака)mail.ru
Можно и мне данные, заранее спасибо. dima_ch2009 @ mail.ru (без пробелов)
Shurup если можно отправить на почту [email protected] вашу схему, очень заинтересовался!
И мне, пожалуйста, схемку.
Почта: GarryL(собака)rambler.ru
Добрый день. Меня заинтересовала Ваша разработка.Если можно , то сбросьте мне на мыло схемку и печатку.Спасибо! ruraua(собакевич)gmail.com
kai244 собачка .ru Большое спасибо!
kai244собачка.nm.ru Спасибо болльшое!
Shurup! Схема интересна, сбросьте на электронную почту [email protected]
Tags
bme280 bmp280 gps mpu-6050 options stm32 ssd1331 ssd1306 eb-500 3d-printer soldering tim mpu-9250 dma watchdog piezo exti web raspberry-pi docker ngnix solar bluetooth foc html css brushless flask dc-dc capture gpio avr rs-232 mpx4115a atmega mongodb st-link barometer pwm nvic git java-script programmator dht11 hih-4000 pmsm encoder max1674 smd sensors rtc adc lcd motor timer meteo examples i2c usb flash sms rfid python esp8266 servo books bldc remap eeprom bkp battery ethernet uart usart displays led websocket nodemcu wifi
Архіви


