MAX1555. USB зарядное для Li-Po аккумулятора.
Аккумулятор литий-ионный - штука не новая и о способах его зарядки сказано много. Я опишу практический пример заряда однобаночного (3,7В) Li-Po аккумулятора, используя питание USB-разъема. Зарядка через USB - это наиболее удобный способ для мобильных устройств и приборов.
Но, перед тем как описать схему зарядного устройства, рассмотрим сами аккумуляторы. Существуют простые аккумуляторы, вроде таких:
И аккумуляторы со встроенным контроллером заряда. Выполнен контроллер в виде крохотной платы, припаянной к выводам аккумулятора. Обратите внимание, такие аккумуляторы обычно имеют контакты в виде проводов.
Действительно - это же логично: снабдить аккумулятор контроллером заряда. Пусть чуть дороже, но на сколько меньше хлопот. Но что кроется под этим названием: "контроллер заряда"?
Это всего лишь микросхема защиты аккумулятора от перенапряжения, чрезмерного разряда и короткого замыкания. Суть ее действия проста - при запредельных напряжениях или токе, микросхема выключает транзисторный ключ, отключая от цепи аккумулятор. Иногда на выходе такого аккумулятора бывает напряжение 0В. Не пугайтесь, это не значит, что аккумулятор "умер". Просто аккумулятор разрядился до нижнего предела и контроллер заряда отключил его. Достаточно его зарядить.
Как заряжать такие аккумуляторы? Ответ: так же как и Li-Po аккумулятор без контроллера заряда. Li-Po аккумулятор с контроллером заряда - это всего лишь аккумулятор с дополнительной защитой. Какой аккумулятор лучше - выбирать Вам. Но Вы должны помнить, что Li-Po аккумулятор боится чрезмерного заряда и чрезмерного разряда. И если проблема с чрезмерным зарядом решается зарядным устройством, то вероятность разрядить аккумулятор ниже допустимого предела, вынуждает применять Li-Po аккумулятор с контроллером заряда.
Таким образом, мы определились, что оба варианта Li-Po аккумуляторов - и с контроллером заряда и без него - требуют специального зарядного устройства. Что же будет если Li-Po аккумулятор тупо воткнуть к 5В питания USB? Вы будете удивлены, но аккумулятор зарядится! Хотя при этом процесс зарядки нормальным не назовешь, и при такой зарядке аккумулятор долго жить не будет. Причем Li-Po аккумулятор с контроллером заряда при полном заряде отключится (сработает защита). Хотя к этому времени аккумулятор изрядно разогреется, ничего страшного, может, и не произойдет. А вот без контроллера заряда аккумулятор может окончить жизнь в яркой вспышке, и сжечь Ваш компьютер, или куда Вы там его воткнете, вместе с домом/офисом/заводом.
Существует дешевый "китайский" способ заряжать Li-Po аккумулятор (но только с контроллером заряда!) через токоограничивающий резистор. А параллельно резистору включать светодиод. Светодиод гаснет при полном заряде. Т.е. когда сработает защита. Такой способ применяется в детских китайских игрушках, когда движущаяся/летающая/плавающая игрушка заряжается от батарей блока дистанционного управления. Такой способ подойдет, если Ваш дядя работает на аккумуляторном заводе, и у Вас этих аккумуляторов "ну просто завались"(с). Мы его тоже отвергаем, хотя... нет: все же отвергаем. Мы же не китайцы и дяди на аккумуляторном заводе у нас нет! А пользователей наших устройств мы любим, поэтому, заряжать Li-Po аккумулятор мы будем правильно.
Простая схема зарядки Llipo аккумуляторов:
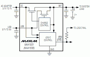
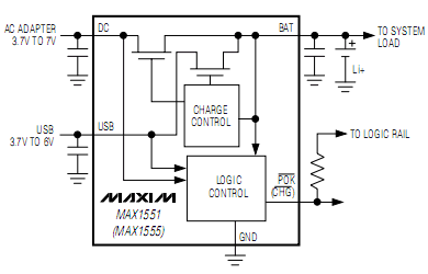
Для этого берем специальную микросхему MAX1555 или MAX1551 и включаем ее так, как указано в документации. Обратите внимание, что микросхема имеет два входа - USB (3.7-6В) и DC (3.7-7В) для подключения блока питания ПОСТОЯННОГО тока. Т.е. как минимум выпрямленного.
Я сделал небольшую тестовую платку для MAX1555. Светодиод светится пока идет заряд и тухнет, когда зарядка аккумулятора завершена. Если аккумулятор не подключен, то светодиод не горит.
На входе и выходе микросхемы керамические конденсаторы 1мф. Светодиод включен через резистор 220 Ом. На плату можно было впаять USB разъем, было бы симпатичнее. Но я припаял ненужный огрызок USB кабеля.
MAX1551 и MAX1555 отличаются выходом POK CHG. Эти выходы предназначены для индикации процесса зарядки и работают немного по-разному. Подробнее читайте в документации. Я использовал микросхему MAX1555.
При зарядке я отключаю аккумулятор от нагрузки. Зарядка происходит при выключенном приборе. Т.е. пока прибор работает, аккумулятор физически отключен от зарядного устройства. Если во время зарядки включить прибор, то он отключит аккумулятор от зарядного устройства. Схема реализована просто и надежно:
В итоге имеем миниатюрное зарядное устройство для Li-Po аккумуляторов. Такую схему можно встроить на плату своего прибора и заряжать его от USB. В сочетании с Li-Po аккумулятором с контроллером заряда получаем прибор с полной защитой Li-Po аккумулятора и правильным зарядным. Долгих тебе лет службы, Li-Po!
У меня в самодельном девайсе (которое хотелось бы запустить в серию) используются сервоприводы с допустимым питанием 4.8-6 Вольт. А по размерам мне ни одна батарейка не подходит кроме парочки вот таких вот аккумуляторов как у вас на фото, из игрушек, на 3.7В. Хотя я нашел в Китае и цилиндрические LiPo 30x7mm. Но если ставить два акка, то нужно гасить резистором или конвертором лишние 1.5 вольта. Жалко КПД. И как их потом заряжать от ЮСБ, не выдергивая? А если ставить один, то нужен конвертор, а у него опять же КПД есть. Что Вы мне посоветуете? Чтоб акк и маленький был (30х15х7мм) и дешевый (100-200 руб) и заряжался быстро и удобно (лучше от юсб) и напряжение 5-6 вольт и емкость 100-200 ма\\ч.
Добрый день. Аналогичную задачу я решил применяя повышающий преобразователь http://www.avislab.com/blog/max1674/ Он увеличит стоимость изделия, но работает на одном аккумуляторе и зарядка от USB.
Добрый день..Такой вопрос: Можно ли пользоваться данной схемой для зарядки Li-Ion аккумуляторов?
Да, для Li-Ion можно. Из документации на MAX1555: "The MAX1551/MAX1555 charge a single-cell lithium-ion (Li+) battery from both USB* and AC adapter sources."
Очень интересный вариант, и очень мне нужно найти как можно меньшую схему для зарядки двух аккумуляторов 3.7 V 4000 mAh соединенных параллельно соединенных. Как думаете, ваша схема справится с задачей? Пожалуйста ответьте, стою перед фактом заказа деталей. Спасибо.
Справится.
А вы уверены что данная микросхема умеет заряжать Li-po. По даташиту вроде только Li-ion. Я проверял на ли-по. Она отключает зарядку при достижении 4.1 вольта, вместо 4.2
Режим заряда Li-Po и Li-ion одинаков. Вы измеряете напряжение уже на отключенной батарее? Или во время заряда?
У меня вопрос, как правильно организовать питание через DC (3.7-7В) - будут подключатся солнечные элементы, при уже существующем через USB
Tags
bme280 bmp280 gps mpu-6050 options stm32 ssd1331 ssd1306 eb-500 3d-printer soldering tim mpu-9250 dma watchdog piezo exti web raspberry-pi docker ngnix solar bluetooth foc html css brushless flask dc-dc capture gpio avr rs-232 mpx4115a atmega mongodb st-link barometer pwm nvic git java-script programmator dht11 hih-4000 pmsm encoder max1674 smd sensors rtc adc lcd motor timer meteo examples i2c usb flash sms rfid python esp8266 servo books bldc remap eeprom bkp battery ethernet uart usart displays led websocket nodemcu wifi
Архіви








