IR2101 рабочая схема включения драйвера MOSFET ключей
Драйвер MOSFET ключей IR2101 имеет свойство иногда выходить со строя, по попросту говоря, гореть. Типовая схема включения, предложенная в документации IR2101, не обеспечила надежной работы этой микросхемы. По крайней мере в моем случае.
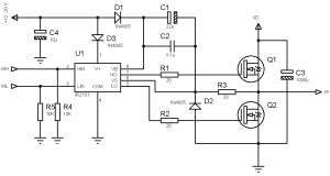
Типовая схема включения IR2101
Эмпирическим путем, уничтожив несколько микросхем, схема была доведена до рабочего состояния.
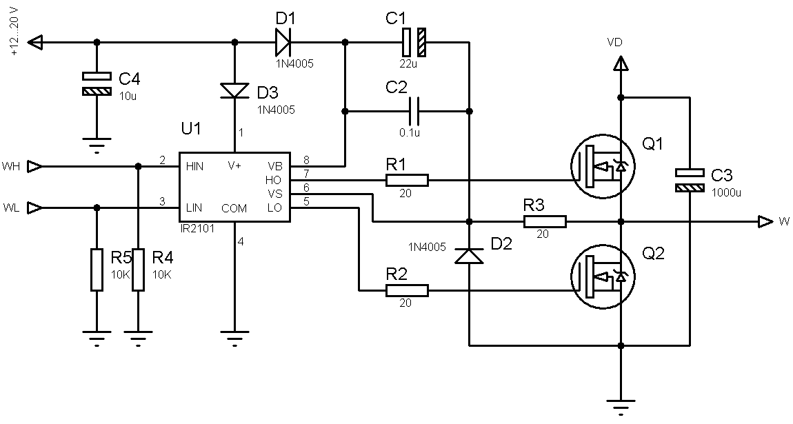
Рабочая схема включения IR2101
Пояснения по схеме
D2, R3 - после добавления этих двух элементов микросхемы IR2101 перестали выходить со строя.C1, C2 - обычно использую два конденсатора один электролитический, другой керамический. Рекомендуют применять конденсаторы с рабочим напряжением не меньше 25В.
R4, R5 - резисторы "привязывают" к земле входа микросхемы на случай "отвала" управляющего сигнала.
D3 - последняя микросхема была сожжена банальной "переполюсовкой", поэтому диод по питанию добавлен не случайно. Увы, но IR2101 так же сгорает при не правильной полярности питания.
C3, C4 - фильтры по питанию. Значение С3 зависит от нагрузки. Рекомендуется парралельно С3 добавить еще и керамический конденсатор 0.1uF.
Вот так выглядит сгоревшая IR2101. Обратите внимание на характерную пробоину в корпусе микросхемы.
Сообщи номиналы - на схеме очень мелко, не видно
Просто кликни на картинку! Если вдруг если почему-то не получается - вот прямая ссылка на картинку: https://blog.avislab.com/uploads/2013/02/IR2101.png
по вашей схеме, добавление резистора R3 эквивалентно увеличению R1 на номинал R3. это надо учитывать или уменьшением R1 или увеличением R2. R3 спасает от защелкивания драйвера, это происходит когда Vs становится ниже COM, такое происходит при неправильном подключении Vs и COM к транзисторам - большая длина проводников по которым течет ток транзистора и драйвера, или, что хуже, подключение питания ближе подключения драйвера.
Привет всем! Никто не пробовал этот драйвер питать от 3,3В? Управление удобное 3,3, питание неудобное - 10...20 В, хотя в даташите для Vcc указан диапазон от -0,3 до 25 В. Нагрузка питается 24 В, этот драйвер 10...20, управление от микроконтроллера, то есть 3,3В + 5В в придачу. Не много ли источников питания!?
Питать драйвер напряжением 3.3В идея хорошая, но не рабочая.
Підскажіть, будь ласка, як ви реалізуєте управління з мікроконтроллеру, акщо stm то там, напевно 3,3v. Які ви використовуєте ключі?, мені потрібно керувати irlb3034.
В даташиті на IR2101 заявлена сумісність з 3.3, 5 та 15 вольтовою логікою, тому з керуванням що з stm32, що з ардуїно не повинно бути жодних проблем.
В бесперебойниках APC RS-1000 (RS-1500) (apc_rs1000_back-ups_sch.pdf) применена схема с IR2101. Там резистор и диод стоят "с завода".
Дякую за поради.
У Infineon есть толковый Application Notes "Design Tip - Using Monolithic High Voltage Gate Drivers". В нём описаны упомянутые в статье случаи, причины и способы решения
Tags
bme280 bmp280 gps mpu-6050 options stm32 ssd1331 ssd1306 eb-500 3d-printer soldering tim mpu-9250 dma watchdog piezo exti web raspberry-pi docker ngnix solar bluetooth foc html css brushless flask dc-dc capture gpio avr rs-232 mpx4115a atmega mongodb st-link barometer pwm nvic git java-script programmator dht11 hih-4000 pmsm encoder max1674 smd sensors rtc adc lcd motor timer meteo examples i2c usb flash sms rfid python esp8266 servo books bldc remap eeprom bkp battery ethernet uart usart displays led websocket nodemcu wifi
Архіви

