INA125 усилитель для тензодатчиков с униполярным питанием
Не так давно стала задача считывать показания тензодатчика. Для этого понадобился операционный усилитель. Я решил найти специализированный и не морочиться с самопальной непроверенной схемой на операционных усилителях. Тем более, что прибор должен надежно работать в суровых условиях при широком диапазоне температур. При этом питание прибора униполярное +3В или +5В.
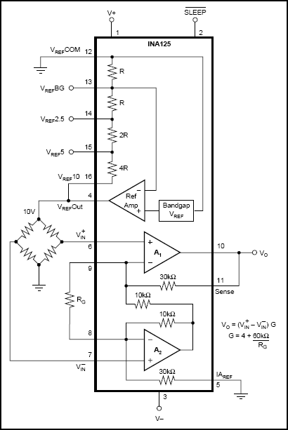
Оказалось не очень много инструментальных усилителей, которые могут работать с униполярным питанием. INA125 оказался самым подходящим. Вкратце о INA125: - униполярное питание 2.7V 36V - биполярное питание +-1.35V +-18V - внутренний настраиваемый источник опорного напряжения (1.24, 2.5, 5, 10 V) - Режим сна (460 микроампер в режиме SLEEP) - напряжение смещения: 250mV max - входной ток смещения: 20nA max - Высокий CMR: 100dB min - низкий уровень шума
Применяется для датчиков с мостовой схемой. Т.е. для тензодатчиков, датчиков давления. Может применяться для построения измерительных схем термопар, измерительных трансформаторов, микрофонов, гидрофонов и т.п. Документацию можно скачать здесь.
Самое интересное, что коэффициент усиления устанавливается одним резистором. Это очень удобно и для монтажа и положительно сказалось на повторяемости характеристик усилителя при последующей мелкосерийной сборке. Для установки коэффициента усиления рекомендуется использовать резисторы с точностью 1%. У меня в схеме 5%. В моем случае этого было достаточно. Критичным была термостабильность усилителя. Изменение температуры окружающей среды не оказывало влияния на смещение показаний. Что, несомненно, порадовало.
Типовая схема включения:
Я применял униполярное включение:
Другие схемы включения:

Печатная плата:
Так это выглядит на плате:

Применял тензодатчик на растяжение на 150 кг. Усилитель INA125 полностью оправдал все ожидания. Рекомендую.
А какой АЦП применялся для снятия последующего сигнала? И с какой разрядностью производилось измерение сигнала?
Применялся АЦП, встроенный в микроконтроллер (10 бит). Для моей задачи хватало.
Огромное спасибо автору!!! Усилок и правда БОМБА! Тоже нужны были весы, Ваша статья очень помогла. Желаю Вам больше времени на такие статьи. Ещё раз респект!
Подскажите пожалуйста, какие тензорезисторы вы использовали, и какие можете посоветовать для весов 100 кг. Какого сопротивления ?
Тензорезисторы я не использовал. Для своих задач я использую <a href="https://www.google.com/search?q=%D1%82%D0%B5%D0%BD%D0%B7%D0%BE%D0%B4%D0%B0%D1%82%D1%87%D0%B8%D0%BA%D0%B8+S-%D0%BE%D0%B1%D1%80%D0%B0%D0%B7%D0%BD%D1%8B%D0%B5&hl=en&prmd=imvns&source=lnms&tbm=isch&sa=X&ei=UUF9UOzdLsPh4QT_2YDYAQ&ved=0CAcQ_AUoAQ&biw=1680&bih=894" rel="nofollow">тензодатчики S-образные</a> на 150 кг в металлическом корпусе. Для измерения нагрузка на растяжение. Поэтому по тензотранзисторам ничего подсказать не могу.
Жаль :-(. Спасибо, за ответ
Есть тензодатчики сжатия/растяжения (350 Ом, 4 провода + 1 ). Также такие датчики (пишут выходное сопротивление 700 ± 10Ω/385 ± 10Ω . https://russian.alibaba.com/product-detail/t326-comp…26.58ee1647yzMROj. Работать они будут по одному, независимо друг от друга. Нужно подобрать управляющую аппаратуру для этих датчиков, желательно на дин рейку. При достижении нагрузки на датчик, на сжатие или на растяжение, к примеру равной 400 кг. (этот параметр должна быть возможность настроить, желательно отверткой или кнопками), должна размыкаться цепь управления электродвигателями. Т.е. пока нагрузка менее 400 кг., все работает, как превысили нагрузку равной 400 кг., цепь управления размыкается. Помогите подобрать что то.
Tags
bme280 bmp280 gps mpu-6050 options stm32 ssd1331 ssd1306 eb-500 3d-printer soldering tim mpu-9250 dma watchdog piezo exti web raspberry-pi docker ngnix solar bluetooth foc html css brushless flask dc-dc capture gpio avr rs-232 mpx4115a atmega mongodb st-link barometer pwm nvic git java-script programmator dht11 hih-4000 pmsm encoder max1674 smd sensors rtc adc lcd motor timer meteo examples i2c usb flash sms rfid python esp8266 servo books bldc remap eeprom bkp battery ethernet uart usart displays led websocket nodemcu wifi
Архіви