Модуль драйверів напівмосту IGBT транзисторів
Модуль драйверів напівмосту з IGBT транзисторів розроблявся для проєкту Конструктор регуляторів двигунів.
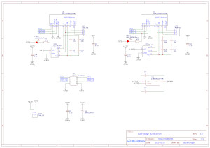
Проєктувався для використання з IGBT модулями промислового формфактора. Модуль містить діва модулі драйверу IGBT транзисторів на A316J, два ізольованих блоки живлення потужністю 2W кожний, стабілізатор напруги на 5V для живлення логіки.
Схема
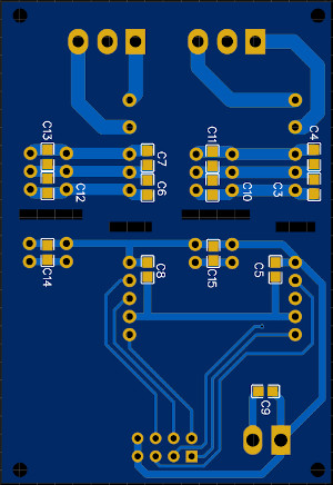
Плата
Фото
Tags
bme280 bmp280 gps mpu-6050 options stm32 ssd1331 ssd1306 eb-500 3d-printer soldering tim mpu-9250 dma watchdog piezo exti web raspberry-pi docker ngnix solar bluetooth foc html css brushless flask dc-dc capture gpio avr rs-232 mpx4115a atmega mongodb st-link barometer pwm nvic git java-script programmator dht11 hih-4000 pmsm encoder max1674 smd sensors rtc adc lcd motor timer meteo examples i2c usb flash sms rfid python esp8266 servo books bldc remap eeprom bkp battery ethernet uart usart displays led websocket nodemcu wifi
Архіви





