DC-DC для IGBT драйверів ізольований 2 W +15 -8 вольт
Ізольований DC-DC перетворювач розроблявся як блок живлення драйверів IGBT транзисторів. Також може бути використаний в інших схемах де потрібна гальванічна розв'язка живлення. Має стандартний формфактор. Створений як альтернатива фабричним модулям QA04. Змінюючи обмотку трансформатора можна отримати потрібні вихідні напруги.
Характеристики
- Вхідна напруга: 12 V
- Вихідна напруга: +15 V, -8 V
- Вихідна потужність максимальна: 2.9 W
- Вихідна потужність номінальна: 2.0 W
- Частота перетворення: 200-350 kHz
- ККД: 80%
- Захист від короткого замикання на виходах
- Струм споживання без навантаження: 25 mA
- Розміри: 18.8x9.5x14.8 mm
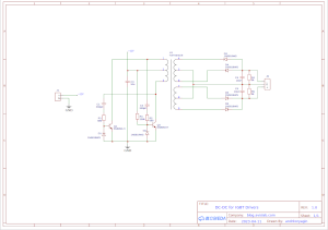
Схема
Плата
Завантажити gerber файлиТрансформатор
Трансформатор намотується на феритовому кільці TS10-T10/6/4-C. Розмір феритового кільця: 10x6x4. Матеріал: TS10, що має первинну магнітну проникність 10000, індуктивність одного витка: 4.1uH.
Для намотки використовується мідний обмоточний дріт діаметром 0.3мм.
Спочатку намотується первинна обмотка 12x2 витків з середнім виводом. Потім первинна обмотка двічі покривається ізоляційним лаком. До прикладу, поліуретановим. Потім намотується вторинна обмотка 15x2 витків, потім 8x2 витків. Вторинні обмотки, як і первинна мають середній відвід. Обмотки мають мотатися таким чином, щоб дроти розподілялися по кільцю осердя максимально рівномірно. Після намотки трансформатор просочується ізоляційним лаком.Збірка
Виводи модуля зі сплаву групи Fe-Ni-Со (Ковар, або аналогічний) припаюються тугоплавким припоєм. Готовий модуль вставляється в корпус і заливається епоксидною смолою.
Перевірка ізоляції
Перевірка якості ізоляції робилася простеньким, НЕ професійним мегаомметром, максимальна напруга якого 1000V. Прилад має діапазон вимірювань 0.001 ~ 1999 MOhm. На усіх режимах він не показав жодних результатів. Тобто, можна сказати, що опір ізоляції при 1000V більша за 2000 Мега Ом.Фото
Відео
good idea for making a dc dc converter for isolated igbt mosfet drivers. royer oscillator input voltage should be wide input range by using a good transistor type. the ferrite transformer should be simple to modify for necessary rewinding.
Hello My name is Dogan. Input= dc 24 volt Output= +12 volt -12 volt What do you recommend for this values? Thank you
Tags
bme280 bmp280 gps mpu-6050 options stm32 ssd1331 ssd1306 eb-500 3d-printer soldering tim mpu-9250 dma watchdog piezo exti web raspberry-pi docker ngnix solar bluetooth foc html css brushless flask dc-dc capture gpio avr rs-232 mpx4115a atmega mongodb st-link barometer pwm nvic git java-script programmator dht11 hih-4000 pmsm encoder max1674 smd sensors rtc adc lcd motor timer meteo examples i2c usb flash sms rfid python esp8266 servo books bldc remap eeprom bkp battery ethernet uart usart displays led websocket nodemcu wifi
Архіви











