COMRADE Easy - барометрический вариометр-альтиметр


22.11.2013

Comrade Easy

COMRADE Easy - цифровой барометрический вариометр-альтиметр с черно-белым графическим дисплеем, встроенным аккумулятором. COMRADE Easy специально создан для пилотов парапланов. Зарядка прибора осуществляется через microUSB разъем от компьютера или зарядного устройства.

СКАЧАТЬ схему, плату, прошивку Comrade Easy

Оглавление

Предупреждение

Единственно безопасный способ полета - постоянно контролировать режим полета всеми доступными способами. Comrade Easy - это вспомогательный инструмент для пилота. Однако, как и любое устройство, он может отказать. Нельзя полностью полагаться только на прибор. Чрезмерное внимание к показаниям прибора может отвлечь пилота от главного занятия - управления летательным аппаратом. Будьте внимательны и сохраняйте правильное распределение внимания.

Характеристики

  • Черно-белый графический дисплей разрешением 128x64 обеспечивает отличную видимость при любом дневном освещении.
  • Два настраиваемых альтиметра. -700...9000 м.
  • Вариометр имеет аналоговую шкалу с шагом 0.2 м/с и цифровые усредненные показания с шагом 0.1 м/с. Время усреднения настраивается.
  • Настраиваемая звуковая сигнализация вариометра. Подъем, снижение, предподъем (buzzer).
  • Два уровня громкость звука "Громко", "Тихо". Настраивается программно.
  • График изменения высоты за 60 секунд.
  • Встроенные часы и таймер полета. Запуск таймера полета ручной и автоматический.
  • В памяти прибора сохраняются 10 крайних полетов. Время старта и окончания, длительность полета, максимальная/минимальная высота, максимальная/минимальная скороподъемность, максимальная/минимальная температура.
  • Питание от встроенного литий-ионного аккумулятора, полный заряд которого обеспечивает до 80 часов непрерывной работы прибора. Аккумулятор имеет контроллер заряда, защищающий батарею от критических режимов.
  • Отображение уровня заряда батареи.

Зарядка аккумулятора

Comrade Easy
Вы приобретаете прибор с полностью заряженным аккумулятором. Для зарядки аккумулятора прибор имеет microUSB-разъем. Этот разъем используется ТОЛЬКО ДЛЯ ЗАРЯДКИ аккумулятора. При подключении прибора к USB-порту, прибор должен быть выключен. Если прибор включить, зарядка прекращается. Пока аккумулятор заряжается, на приборе горит светодиод. Потухший светодиод означает, что аккумулятор полностью заряжен, его можно отключить от зарядного устройства. Допускается неполная подзарядка аккумулятора. Подзаряжать аккумулятор можно в любой удобный момент. Встроенные часы требуют питания даже при выключенном приборе. Потребление микросхемы часов при выключенном общем питании крайне низкое и не может разрядить аккумулятор даже за несколько лет. Тем не менее, если Вы длительное время не используете прибор, рекомендуется подзаряжать аккумулятор не реже одного раза в 6 месяцев. При полном разряде аккумулятора, сработает встроенная в аккумулятор защита, которая отключит его. Поэтому Вы можете не беспокоиться об опасном для аккумулятора полном разряде. На дисплее прибора отображается уровень заряда батареи. Следите за ним, чтобы в полете не остаться без показаний прибора. Обратите внимание на то, что при температурах ниже 0oC емкость аккумулятора заметно снижается. Рекомендуется заряжать аккумулятор после каждого использования прибора. Это продлит срок службы аккумулятора.

Включение/выключение прибора

Включение и выключение прибора осуществляется клавишным выключателем. В случае полного разряда аккумулятора прибор выключится и не реагирует на переключение выключателя. Переведите выключатель в положение Выкл. и зарядите аккумулятор.

Дисплей прибора, отображение данных

На дисплее отображаются следующие данные:
Comrade Easy
  1. Шкала вариометра. Шкала вариометра показывает значения от -3.2 до 3.2 м/с с шагом 0.1 м/с.
  2. Усредненные показания вариометра. Время усреднения настраивается в настройках прибора. По умолчанию время усреднения равно 1сек. (см. Настройка прибора. Вариометр)
  3. Альтиметр 1. Значение барометрического альтиметра. Значение обоих альтиметров может быть установлено вручную. (см. Настройка прибора. Альтиметры, Быстрая установка альтиметров)
  4. Альтиметр 2
  5. Температура окружающей среды.
  6. Уровень заряда батареи. (см. Зарядка аккумулятора)
  7. Время. Текущая дата и время устанавливается в настройках прибора и сохраняется при отключении питания прибора. (см. Настройка прибора. Дата/время)
  8. Таймер полета. см. "Запуск и остановка таймера полета"
  9. График высоты. Отображает изменение высоты за 60 секунд. Позволяет визуально оценить изменение высоты. (см. Настройка прибора. График высоты)
Все числовые данные на дисплее обновляются с частотой 1 раз в секунду. Шкала вариометра - 2 раза в секунду.

Кнопки управления

Прибор управляется тремя кнопками "Start/Up", "Select", "Reset/Down". С их помощью Вы можете полностью управлять прибором и его настройками.
Comrade Easy

Запуск и остановка таймера полета

Таймер полета запускается автоматически при сохранении скороподъемности более 0.5м/с в течении 3 секунд или вручную нажатием кнопки "Start". Остановка таймера полета только вручную нажатием кнопки "Start".

Настройка прибора

Настройки прибора выполняется с помощью меню при выключенном таймере полета. Когда таймер запущен, т.е. в полете, вход в меню настроек блокируется.

Меню

Вход в меню возможен при отключенном таймере полета. Для входа нажмите и удерживайте кнопку "Select". Через 2 секунды прибор перейдет в режим настроек и отобразит главное меню:
Comrade Easy
ГЛАВНОЕ МЕНЮ
------------
[Назад]
Настройки
Полеты
Перемещение по меню выполняется кнопками "Start/Up", "Reset/Down". Выбор нужного пункта - "Select".
Дерево меню:
-> Настройки
  [Назад]
  Альтиметры		Установка значений альтиметров
  Вариометр		Настройка времени усреднения числового показания вариометра
  Звук			Настройка порогов срабатывания звука
  График высоты		Настройка графика высоты
  Дата/время		Установка даты и времени

-> Полеты		Просмотр информации о полетах. Выводится информация о крайних 10 полетах.

Формы настроек

Формы настроек имеют сходный интерфейс. В этом разделе описано как выполняется перемещение между полями и их изменение. Прежде всего, каждая форма имеет в нижней части экрана две экранные кнопки [ OK ] и [Отмена] сохранение настроек выполняется при выборе кнопки [ OK ]. При выборе кнопки [Отмена] форма закрывается, изменения не сохраняются.
Перемещение между полями выполняется кнопками "Start/Up", "Reset/Down". Перевод выбранного поля в режим редактирования выполняется кратковременным нажатием кнопки - "Select". При этом значение поля выделяется подчеркиванием. Далее изменение значения выполняется кнопками "Start/Up", "Reset/Down". По завершению нажать "Select". После чего снова можно перемещаться по полям. Для сохранения настроек выберите экранную кнопку [ OK ] и нажмите "Select".
Рассмотрим пример установки громкости звука. Заходим в меню Настройки->Звук. После чего откроется следующая форма.
1 Comrade Easy С помощью кнопок "Start/Up", "Reset/Down" выделяем значение интересующего нас поля. В данном случае поле "Звук:" имеет значение "Выкл." Для перевода его в режим изменения нажмите кнопку "Select".
2 Comrade Easy Обратите внимание, теперь поле выделяется подчеркиванием. В этом состоянии кнопками "Start/Up", "Reset/Down" устанавливаем нужное значение.
3 Comrade Easy После того как выбрали нужное значение нажимаем кнопку "Select"
4 Comrade Easy Поле снова становиться выделенным. С помощью кнопок "Start/Up", "Reset/Down" переводим выделение на другие поля и таким же способом изменяем их. После того как все необходимые изменения сделаны переводим выделение на кнопку "[ OK ]"
5 Comrade Easy Нажимаем "Select". После этого настройки сохраняются. Если по каким либо причинам Вам не нужно сохранять изменения, вместо "[ OK ]" нужно выбрать оконную кнопку "[Отмена]".

Альтиметры

Установка значений альтиметров
Comrade Easy

Быстрая установка альтиметров

Не обязательно устанавливать показания альтиметров, используя меню. Это можно сделать пока таймер полета не запущен.
  • Убедитесь, что таймер полета остановлен.
  • Нажмите и отпустите кнопку "Reset/Down".
  • Показания альтиметра 1 выделятся.
  • Используя кнопки "Start/Up", "Reset/Down" установите нужное значение.
  • Нажмите "Select". После чего будет выделено значение альтиметра 2.
  • Используя кнопки "Start/Up", "Reset/Down" установите нужное значение.
  • Нажмите "Select".
Быстрая установка альтиметра в 0.
  • Убедитесь, что таймер полета остановлен.
  • Нажмите и удерживайте "Reset/Down".
  • После установки "0". Отпустите кнопку.

Вариометр

Время усреднения для цифрового показания вариометра
Comrade Easy

Звук

Пороги срабатывания звука для подъема, снижения, предподъема. При превышении показаний вариометра указанного порога включается соответствующий звук. Обратите внимание, что звуковая сигнализация предподъема включается при запущенном таймере полета. Это сделано для того, чтобы на старте прибор не "шумел". При необходимости сигнализацию предподъема можно отключить, установив порог срабатывания 0.
Comrade Easy

График высоты

График высоты можно включить/отключить, изменить направление движения графика, включить/отключить боковую сетку графика.
Comrade Easy

Дата/время

Установка даты и времени.
Comrade Easy
Дата не отображается на дисплее прибора, однако она используется при сохранении информации о полете.

Просмотр информации о полетах

Прибор сохраняет краткую информацию о 10 крайних полетах в свою внутреннюю память. Вы можете просмотреть ее, используя пункт меню "Полеты".
Comrade Easy
Для просмотра информации о предыдущем полете нажмите кнопку "Start/Up", Для просмотра информации о следующем полете - "Reset/Down". Выход - "Select".

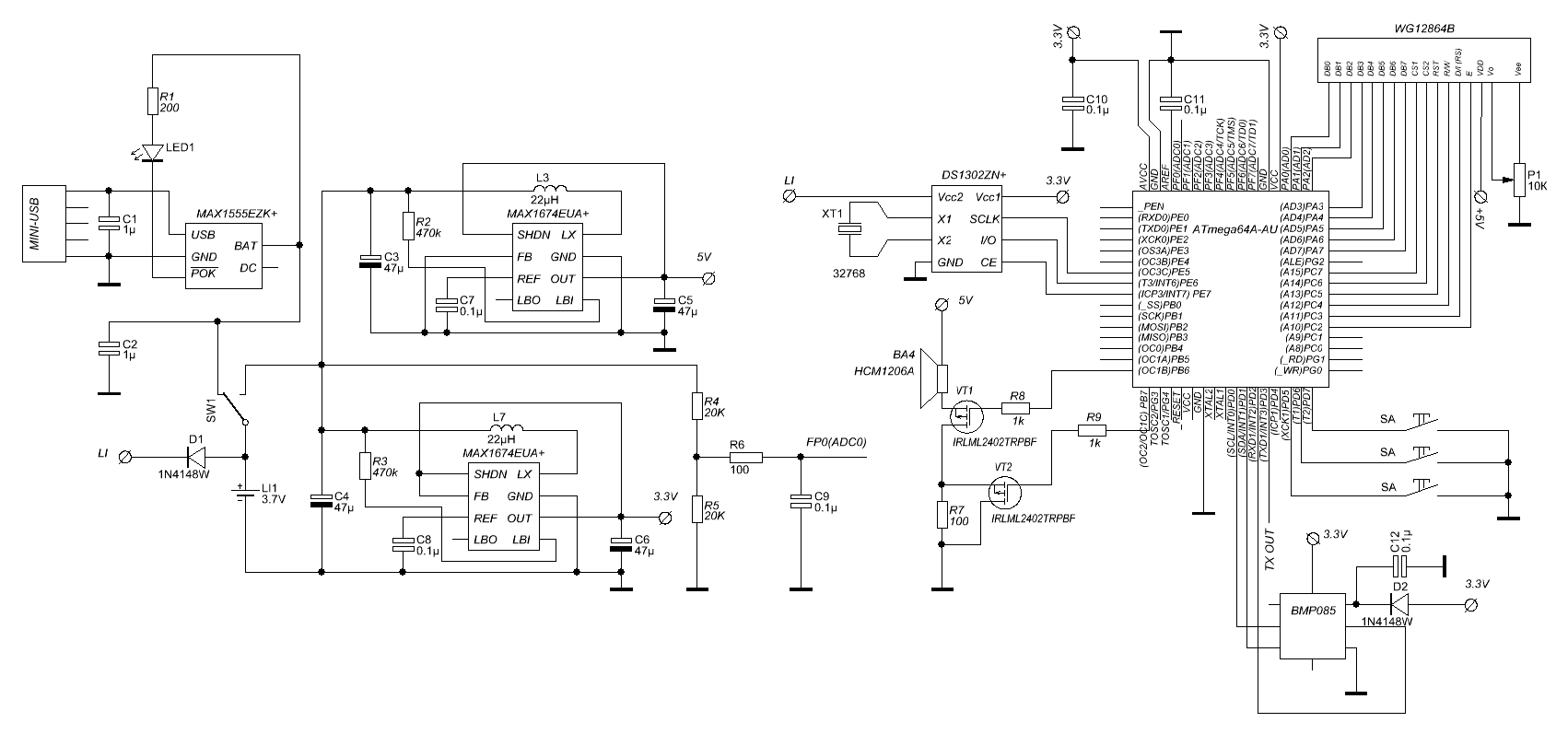
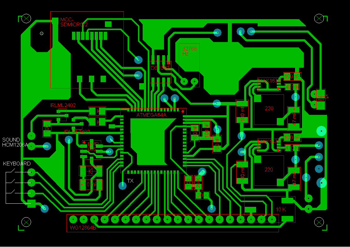
Схема, плата , прошивка

Желающие могут самостоятельно собрать такой прибор. Сразу обращаю Ваше внимание, что первоначально был создан прибор с GPS модулем и держателем MicroSD карточки. В этом приборе они отсутствуют, хотя печатная плата имеет места под эти компоненты.
Comrade Easy Схема Comrade Easy Плата Comrade Easy Плата

Comrade Easy Плата Comrade Easy Плата ComradeEasy_ISP

Прошивка микроконтролера возможна в готовом изделии. Для этого придется подпаяться "паучком" к указанным контактам.
Фото собранной платы:
ComradeEasy1 ComradeEasy2 ComradeEasy3 ComradeEasy4 ComradeEasy5 ComradeEasy6 ComradeEasy7 ComradeEasy8 ComradeEasy9

Фьюзы микроконтроллера

Дополнительный байт: FF Старший байт: D9 Младший байт: E4
Команда для AVRDUDE
AVRDUDE  -U lfuse:w:0xE4:m  -U hfuse:w:0xD9:m  -U efuse:w:0xFF:m
Cм. так же:

Схеми і прошивки
Коментарі:
Додати коментар
Code
* - обов'язкові поля

Архіви